网站首页
关于我们
公司简介
荣誉证书
产品中心
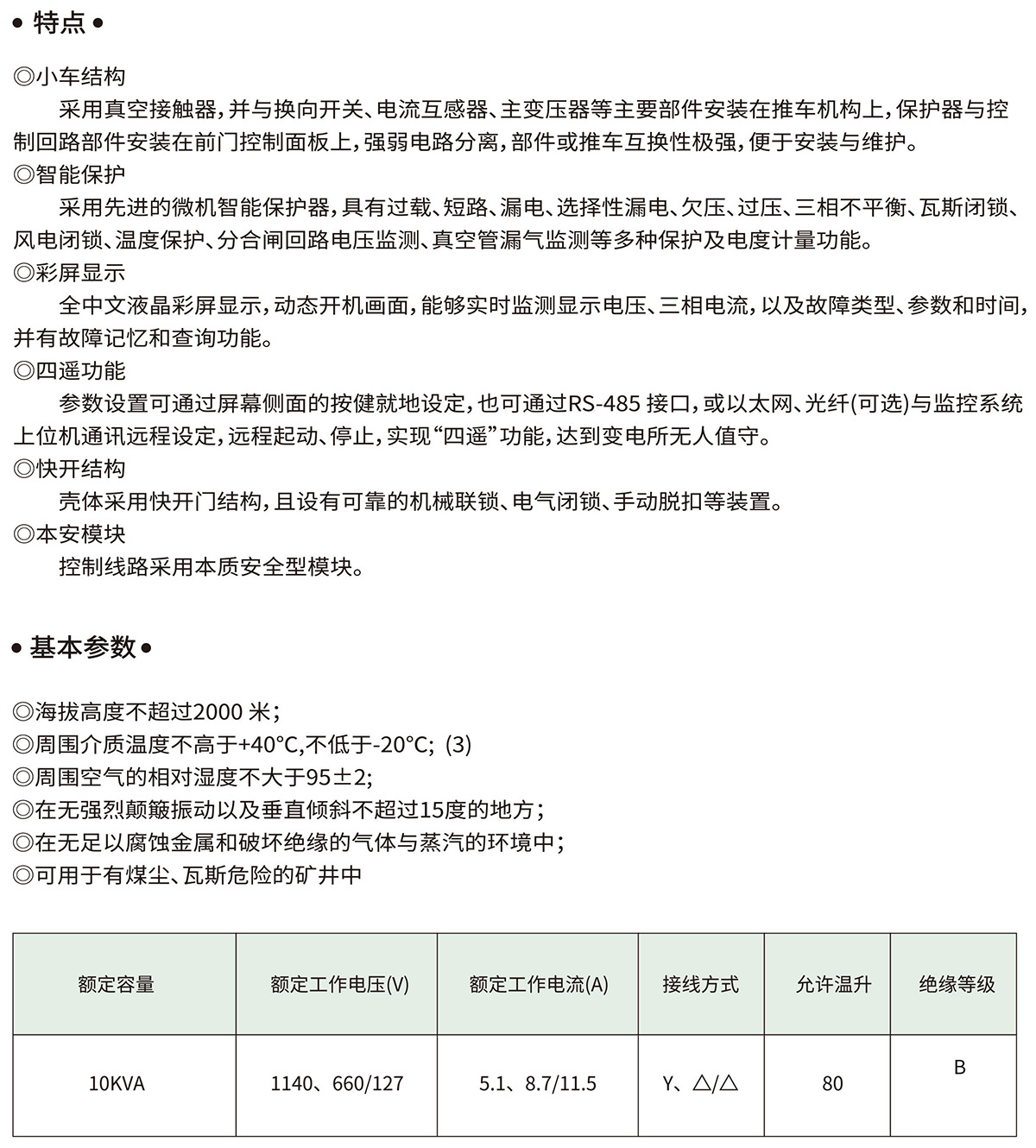
矿用隔爆兼本质安全型真空电磁起动器
矿用隔爆兼本质安全型可逆真空电磁起动器
煤矿用风机用隔爆兼本质安全型双电源真空电磁起动器
矿用隔爆兼本质安全型低压真空交流软起动器
矿用隔爆兼本质安全型低压永磁机构真空馈电开关
矿用隔爆兼本质安全型照明信号综合保护装置
矿用隔爆型低压电缆接线盒
交流真空接触器系列
交流低压真空断路器系列
隔离换向开关
防爆开关用保护插件系列
高低压真空开关管
矿用开关变压器系列
煤矿用照明
瓦斯探仗
煤矿用带式输送机保护装置
新闻资讯
公司新闻
行业动态
公司环境
资料下载
联系我们
13353370623
所属分类
矿用隔爆兼本质安全型照明信号综合保护装置ZJZ-4.0/1140(660、380)M
矿用隔爆兼本质安全型照明信号综合保护装置ZJZ-10.0/1140(660、380)M